摘要:大学作为社会文明的轴心机构,其形态历经以“知识传授”为核心的第一代中世纪大学、以“教学科研统一”为标志的第二代近代大学、以及融合“社会服务”功能的第三代现代大学。进入21世纪,在百年变局、科技革命与可持续发展议程的交织驱动下,第三代大学的组织范式已显疲态。本文系统性提出“第四代大学”的理论框架,界定其以“塑造未来”为内核的八大特征,即:使命驱动与价值创造、个性化“全人”赋能、教育时空和认证体系重构、知识生产逻辑和科研模式重塑、AGI深度融合、分布式网络化生态型治理、绿色基因、深度全球化与在地国际化。在此基础上深入剖析从第三代大学迈向第四代大学的现实路径,前瞻性地指出其间面临的关键挑战,旨在为全球高等教育在数字文明时代的战略转型提供理论镜鉴与实践指南。
关键词:第四代大学;新型研究型大学;范式革命;使命驱动;AGI赋能;全人教育;治理创新
作者简介:徐飞,资深教授、博士生导师,历任上海交通大学副校长,西南交通大学校长,上海财经大学常务副校长,现任福耀科技大学常务副校长。
![]()
一、第一二三代大学的演进与第四代大学的提出
大学的形态演进始终是时代需求与文明进步的镜像折射。作为人类文明传承与知识创新的核心载体,大学与社会发展同频共振的演进史,就是一部不断回应时代诉求的历史,相应的功能迭代亦清晰地勾勒出从神权社会到工业文明的知识权力变迁轨迹。从1088年意大利博洛尼亚大学开启的第一代中世纪大学(知识传授型),到1810年威廉·冯·洪堡创办德国柏林大学确立的第二代近代大学(科研与教学统一型),再到1904年美国威斯康辛大学校长查尔斯·范·海斯引领的第三代现代大学(人才培养、科研、社会服务三位一体型),每一代大学的出现都回应了特定时代的核心需求。
展言之,第一代大学源于中世纪,以博洛尼亚大学、巴黎大学为代表,其核心使命是知识传授,主要为教会与世俗政权培养神学、法学、医学等专业人才。教育模式以讲授与辩论为主,具有鲜明的宗教性与精英性,大学如同脱离社会的“象牙塔”。第二代大学以柏林大学为标志,其革命性贡献在于将科学研究确立为核心职能,形成了“教学与科研相统一”的现代大学形态。同时,倡导“大学自治、教授治校、学术自由”理念,构建了以学科为基础的院系结构,并通过基础研究推动知识创新,为工业革命提供了至关重要的科学支撑与人才保障。第三代大学以院系、专业、课程、学分、学位为基本架构,形成了“人才培养、科学研究、社会服务”三位一体的职能体系。最难能可贵的是提出了“威斯康星思想”,即在人才培养和科学研究之外,明确将社会服务作为大学的第三大使命。大学主动突破“象牙塔”局限,通过技术转化、人才输送和咨询服务等方式,直接推动区域经济社会发展,成为驱动工业化与现代化的核心力量。
21世纪以来,人类进入“范式裂变”新时代。通用人工智能(AGI)等颠覆性技术重塑知识生产与应用逻辑,全球性挑战如气候变化、公共卫生危机、社会公平等问题复杂交织,个体对个性化发展和终身成长的需求空前高涨。传统的以标准化、学科化和批量化培养为主要特征的第三代大学,在应对这些非线性、跨域性、高动态挑战时,其组织僵化、响应迟滞等诸多问题日益尖锐,大学功能适配性问题更面临严峻拷问。在这样的背景下第四代大学应运而生,以可汗学院(Khan Academy)、奇点大学(Singularity University)、密涅瓦大学(Minerva University)等为代表的新型大学,以及以斯坦福大学为代表的锐意改革转型的传统名校,展现出前所未有的的独特气象和崭新样貌。国内以南方科技大学、上海科技大学、西湖大学、深圳理工大学、福耀科技大学等为代表的新型研究型大学亦先后成立,它们按照“高起点、小而精、研究型、国际化”的办学定位,聚焦基础研究和服务国家战略性新兴产业和未来产业发展,大力推进产教融合、科教融汇,致力于集聚一流师资,打造一流学科,培育一流人才,产出一流成果。
第四代大学并非对前三代大学的简单否定或替代,而是在数字文明的新基座上对大学“人才培养、科学研究、社会服务”三大经典职能进行系统性重构和升华,本质上是技术革命、教育范式与社会需求迭代共同作用的结果。当前,百年变局演进趋势、科技革命和产业变革趋势、绿色低碳转型趋势日益凸显,并将成为塑造未来全球政治经济科技教育格局的根本力量。基于这“三大趋势”深入解析第四代大学的特征与发展逻辑,对推动高等教育高质量发展、赋能全球可持续发展具有重要意义。
二、第四代大学的核心特征
第四代大学的核心内涵可以界定为:一个以学习者与学者为中心,依托数字智能平台,深度融合物理空间与虚拟空间,通过开放、流动、跨界的组织方式,实现规模化个性化全人教育、前沿引领性科研与社会嵌入式服务三者动态协同的高等教育生态系统。第四代大学作为21世纪应对全球复杂挑战的教育新形态,在继承前三代大学核心价值的基础上,致力于实现使命定位、发展理念、教育模式、治理结构等维度的系统性革新,构建起“塑造未来、价值引领、技术赋能、开放融合”的高等教育新生态。下面系统分析第四代大学“八大”既相互关联又有机统一的核心特征。
(一)使命驱动与价值创造
第四代大学以“塑造未来”为核心使命,在理念、功能、模式等方面实现全方位革新,致力于成为引领社会可持续发展的核心力量和文明引擎。它将彻底超越第三代大学被动响应社会需求的功能边界,确立主动塑造未来的价值坐标,使大学从“社会服务参与者”转变为“未来社会引领者”。
在使命锚定上,第四代大学将联合国可持续发展目标(SDGs)等全球议程内化为自身的战略核心,主动应对气候变化、公共卫生危机、社会公平赤字、技术伦理失范等紧迫议题,成为全球治理的关键行动者。大学这种使命定位不再局限于单一国家或区域的经济发展需求,而是以人类共同命运为出发点,强调大学在校准文明方向、破解发展难题中的核心责任。作为“文明引擎”,第四代大学自觉担当起科技“伦理罗盘”与跨文明对话使命,使“科技向善”成为其核心价值准则。面对人工智能、基因编辑等前沿技术带来的伦理争议,第四代大学通过建立跨学科伦理研究中心、开设技术伦理必修课、参与全球伦理治理等方式,引导科技发展回归以人为本,防范技术异化,促进人文与科技融合,确保技术研发不偏离人类福祉轨道。
在价值创造导向下,第四代大学的教育目标是实现从“知识积累”到“能力生成”的根本转型。传统大学以知识传授为核心,培养的是“掌握既定知识的从业者”,而第四代大学瞄准创新思维、复杂问题解决、跨文化协作等能力,致力于培养能够定义问题、提出方案、引领变革的价值创造者。这里的价值体现不仅在于论文与专利,更在于对重大社会问题的实质性贡献。在角色定位上,第四代大学既是创新枢纽,也是变革性机构。作为创新枢纽打破“基础研究—应用研究—产业转化”的线性壁垒,构建起政产学研用深度融合的闭环生态。
第四代大学走出过往游离于社会之外的“象牙塔”,深度植入社会网络的各个节点,力求成为“创新策源地和解决方案池”,社会服务范式也从知识转移变为价值共创与精准嵌入。大学与企业、政府、社区建立共生共荣的伙伴关系,共同定义问题、投入资源、开展研发、分享成果。大学科技园、创新港由此演进为无边界的“创新街区”或“虚拟创新网络”。同时,大学将整个城市、区域乃至全球社区作为真实世界实验室,师生在其中直面真实问题,开展基于项目的学习与研究,使知识创造与社会应用同步进行。此外,大学还利用大数据和仿真模拟技术,为公共政策制定、产业技术路线规划提供前瞻性、精准化和可视化的决策支持,成为社会治理现代化的核心智力引擎。
(二)个性化“全人”赋能
第四代大学彻底颠覆工业文明背景下“标准化、规模化、单向度”的教育范式,构建以“个性化赋能、全人培养、科研浸润、终身发展”为核心的教育新生态,致力于培养兼具深度与广度的“全人”,而非“单向度”的专业者,实现从“培养适应社会的人”到“塑造引领未来的人”的根本转变。
AGI驱动的个性化学习是第四代大学教育范式革新的核心支撑,通过技术赋能打破“一刀切”的教学模式,实现真正意义上的因材施教。个性化不仅是课程选择自由,更是基于学习分析、AI算法和数字画像,为每个学生动态生成独一无二的“课程地图”与成长方案,力求学生认知特点、学习节奏、兴趣特长、职业规划的全流程动态适配。由此,固定的专业和学制将被柔性的能力模块和项目组合取代,千年教育理想的因材施教得以规模化实现。作为典型例子,密涅瓦大学采用“AI智能导师+人类导师”双导师制,实现教育精准化与高效化。其中,AI智能导师负责实时跟踪学习进度、提供即时反馈与资源推荐,人类导师则聚焦思维引导、价值观塑造与职业规划,这种AGI驱动的个性化学习,不仅尊重学生的个体差异,更让教育从知识灌输转变为潜能激发。
为打通“教学与科研”壁垒,第四代大学通过科研浸润式培养打破“先学后研”传统线性模式,鼓励本科生低年级即进入实验室,在参与前沿科研项目的探索性实践中激发创新潜能。而以前的做法是,本科阶段以知识学习为主,研究生阶段以科研实践为主。科研浸润式培养模式不仅能提升学生的科研能力与创新思维,更让学生提前接触学科前沿,明确学术方向与职业规划,实现教学相长、研教融合的良性循环。
第四代大学超越“唯智主义”教育局限,践行“全人培养”理念,将身心健康、道德品质、批判性思维、社会责任感等,视为学术成就的基石并纳入人才培养的核心维度,确保学生不仅在学业上取得成就,更在人格、品德、社会适应能力等诸方面全面发展。在道德品质与社会责任感培养方面,第四代大学推行“服务学习”(Service-Learning)课程,要求学生将学术学习与社区服务相结合,在解决实际社会问题的过程中提升道德认知与责任意识。
培养“自我导航”能力是第四代大学教育重点关切的,目的是让学生具备在复杂多变的未来社会中自主学习、适应变化、解决问题的核心素养,拥有驾驭复杂世界、管理自身生涯的“元能力”,从而实现从“被动接受知识”转变为“主动掌控人生”。相应地,第四代大学强调“挫折教育”,旨在鼓励学生在科研探索、创新创业中直面失败,将失败视为学习与成长的机会。
(三)教育时空和认证体系重构
第四代大学彻底打破传统高等教育“一次性入学、阶段性学习、终身性文凭”的时空局限,转型为“全生命周期的知识伙伴与能力加油站”。换言之,大学教育不再是人生的一个阶段,而是人生的持续支撑。通过重构学习模式、认证体系与生态格局,构建起适应终身学习需求的高等教育新形态,大学与个人的关系亦从“一段经历”转变为“终身伙伴”。因此,每个个体拥有一个数字身份和学习账户,可以随时返回大学获取所需的新知识、新技能,学历教育与非学历培训的界限彻底模糊。
在学习模式上,第四代大学推行“模块化、弹性化、个性化”的终身学习方案,打破学制和身份等限制,让学习成为贯穿人生各阶段的持续过程,斯坦福大学的“开环大学”(Open Loop University)模式就是这一理念的典型实践。第四代大学将知识体系拆解为独立的“知识模块”,学习者可根据职业发展需求、兴趣爱好自主组合课程,打造定制化学习路径。模块化课程设计可满足学习者“按需学习、精准提升”的需求,使终身学习更具灵活性与实效性。
认证体系的重构,打破传统“学历文凭至上”的认证逻辑,建立起“学历教育与非学历教育互通、学分与证书互认”的多元认证体系。终身学习成果得到有效认可,有力激发了社会成员的学习积极性。近年来,“微证书”“纳米学位”和技能徽章大行其道,实际上已形成一份实时、透明、综合反映个人能力的细粒度“数字技能履历”,能更精准地反映学习者的实际能力,这无疑是对传统学位文凭的重要补充。其中,微证书聚焦特定领域的专项技能,如“区块链应用微证书”“跨境电商运营微证书”,学习周期短、针对性强,已被越来越多的企业认可为招聘与晋升的参考依据;“纳米学位”则面向职业技能提升,课程内容由高校与企业联合开发。此外,“学分银行”制度将学习者在高校、企业培训、在线平台等不同场域获得的学习成果进行标准化认证,转化为相应学分,学分可累积兑换学历证书或职业资格证书。
周知,终身学习生态的构建需要多方协同。第四代大学作为核心枢纽,链接政府、企业、在线教育平台、社区等多元主体,主导形成“资源共享、优势互补、协同育人”的终身学习网络。在此网络中高校发挥课程开发、师资供给、认证标准制定的核心作用;企业提供实践岗位、真实项目、技能需求反馈,确保学习内容与职业需求对接;在线教育平台提供技术支持、学习渠道,扩大终身学习的覆盖面;政府则通过政策引导、资金支持,推动不同主体间的协同合作。多方协同的终身学习生态,能打破教育资源的时空壁垒,让终身学习成为人人可及的权利。
(四)知识生产逻辑和科研模式重塑
第四代大学崇尚知识公有化、科研开放化、学科融合化,致力于重塑知识生产逻辑。第四代大学打破传统大学作为“知识守门人”的封闭格局,打破知识藩篱,构建起“开放共享、跨域协作、全民参与”的科学创新生态,推动知识生产与传播模式的根本性变革。
第四代大学倡导科研成果的开放获取、数据共享与教育资源普惠,视“知识即公共产品”为核心学术理念,反对知识的过度商业化垄断,力求知识惠及全社会。实际上,知识公有化可加速知识传播与创新迭代,推动全球科学共同体的协同发展。在科研成果开放获取方面,第四代大学建立开放获取平台,要求科研人员在发表论文时同时上传预印本至开放平台,供全球研究者免费下载;部分高校还设立“开放获取基金”,资助科研人员支付论文开放获取的出版费用。
公民科学的兴起使第四代大学从“知识生产者”转变为“科研组织者与赋能者”,“科研是专业人员专属活动”的传统认知被颠覆,公众和社会力量参与科学研究全过程备受鼓励,“专业科研人员+公众志愿者”的协同科研模式日益兴盛。第四代大学不断完善公众培训体系,通过线上课程、线下工作坊等方式,向公众传授科研方法、数据收集技巧等知识;同时开发简单易用的科研工具,降低公众参与科研的门槛。未来,公民科学的发展不仅能拓展科研数据的来源,提升公众的科学素养,还有助于构建“科学普及与科研创新双向促进”的良性循环。
第四代大学的科研模式,从传统的“学科驱动”变为“问题驱动”和“平台会聚”。围绕“碳中和”“脑科学”“社会计算”等重大前沿议题和现实复杂挑战问题,第四代大学打破院系和学科“筒仓结构”,动态组建来自生命科学、信息科学、社会科学、人文艺术等不同领域的专家团队,构建跨学科、动态化的敏捷交叉融合创新单元,形成“大团队、大平台、大交叉”的跨学科会聚研究格局,实现“工科+理科+文科+医科”的深度融合。在这一过程中科研基础设施全面升级为“数字研究平台”,该平台提供强大的算力、高质量的科学数据池和先进的AI分析工具,科研方法亦从“假设-验证”向“数据发现-模拟预测”的AI赋能演进。为加速知识流动,研究成果的预印本发布、数据开源共享成为常态。此外,科研组织模式更加灵活,类似“虚拟研究所”“项目制实验室”等形态将成为主流,能够快速响应新兴的科学机遇,使敏捷创新成为可能。
“新工科”与“新文科”的协同发展,是第四代大学跨学科融合的重要载体。通过技术与人文的深度融合,避免技术解决方案的简单化与功利化,实现科技发展与人文关怀的有机统一。在新工科建设方面,第四代大学聚焦人工智能、量子信息、新能源、生物医药等前沿领域,深度整合物理、计算机、生命科学、伦理学等学科资源,培养兼具技术能力与伦理意识的创新人才。在新文科建设方面,第四代大学推动文科与技术的深度融合,培养具备数字素养与全球视野的复合型人才。 “技术+人文”的跨学科融合,确保科技创新始终以人类福祉为核心,推动技术进步与文明发展的协同共进。
(五)AGI深度融合
AGI深度融入大学的核心业务,是第四代大学最鲜明的技术特征。AGI重构教学、科研、管理全流程,推动高等教育进入“人机协同”的新时代。在角色定位上,AGI不是简单的教学辅助工具或科研数据分析工具,而是成为与人类协同工作的“核心伙伴”。在教学场景中,AGI扮演“智能导师”的角色,不仅能根据学生的认知特点、学习进度提供个性化学习资源与实时反馈,还能通过自然语言交互与学生进行深度沟通,解答学习疑问、引导思维拓展。在科研场景中,AGI成为“科研协同者”,承担复杂数据分析、文献挖掘、模型构建等基础性工作,解放科研人员的时间与精力,使其能够聚焦高阶科学探索与创新突破,AlphaFold在蛋白质结构解析中的应用即是典型案例。这种“人类+AI”的协作模式,可实现“1+1>2”的乘数效应,推动教学与科研效率的革命性提升。
教学场景重构是AGI融合的重要体现,通过VR/AR、智能交互等技术与AGI的结合,打造沉浸式、互动式的教学环境,打破时空限制与资源约束,提升教学的趣味性与实效性。第四代大学普遍建设AGI驱动的虚拟实验室,学生可通过VR设备进入虚拟场景,进行高风险、高成本的实验操作,如化学危险品实验、大型工程模拟等。沉浸式互动式教学场景将极大提升学生的学习兴趣与参与度,促进知识的深度内化。
AGI业已引发科研范式的第五次革命。图灵奖得主Jim Gray曾将科研范式的前四次革命总结为“实验归纳”“模型推演”“仿真模拟”和“大数据驱动”。其中,实验归纳(17-18世纪)以实验观察和数学归纳为方法论,追求自然规律的确定性表达;模型推演(19-20世纪初)通过抽象模型构建理论体系,解释现象背后的机制;仿真模拟(20世纪中后期)利用计算机模拟替代部分实验,通过数值计算解决复杂方程,为复杂目标与现象建立模型,通过模拟方法获得科学数据,进一步得到结果;大数据驱动(21世纪初至今)则从海量数据中发现关联,知识生产从“假设驱动”转向“数据驱动”。
人工智能赋能科学(AI for Science)是科研范式的第五次革命。AI for Science通过AI自主设计实验、提出假设,结合脑机接口、量子-经典混合计算等技术,以及人机共生的泛在认知网络,实现人机协作的智能融合。在传统科研范式中,研究通常遵循“提出假设—设计实验—收集数据—验证假设”的线性流程,而AGI驱动的科研范式则以海量数据为基础,通过AI算法自主发现数据中的关联规律、提出研究假设、设计实验方案,甚至自主完成实验操作与结果分析,形成“数据—算法—假设—实验—验证”的闭环流程。AI for Science不仅能大幅缩短科研周期,更极大拓展科学研究的边界,使人类能够探索传统方法难以触及的科学问题。
技术伦理的前瞻护航是AGI持续深度融合的必要保障。第四代大学通过建立伦理规制体系、开设伦理课程、开展伦理研究等方式,捍卫人类的主体性与思辨价值,确保AGI发展遵循“以人为本、科技向善”。第四代大学将“教育技术伦理委员会”或“伦理研究中心”作为标配,负责制定AGI应用的伦理规范、审查教学科研中的AGI应用项目、处理伦理争议事件。同时,开展算法公平性、技术伦理规制等领域研究,为AGI的健康发展提供理论支持与政策建议。
(六)分布式网络化生态型治理
为适应快速变化的环境,提升决策效率、创新能力与响应速度,大学的组织形态必须变得更为敏捷和开放。第四代大学的治理结构当需从传统“科层制”向“网络生态系统”转变,要点是扁平化、分布式、去中心化、全球化。
扁平化与敏捷治理打破传统科层制“金字塔式”的管理模式,通过减少管理层次、精简管理机构,实现“决策层—执行层”的直接对接,以提升决策与执行效率。第四代大学普遍取消院系一级的行政管理层级,设立跨学科的创新单元作为基本组织形式,创新单元直接对接学校决策层,拥有人财物的自主管理权。在管理模式上推行柔性化、轮值委员会、项目制等方式,打破固定的部门界限,根据具体任务组建跨部门的项目团队,灵活配置资源,任务完成后团队自动解散。
分布式与去中心化治理的特点是共创共享、协同共治,它打破传统大学“行政主导”的治理格局,广泛吸纳产业领袖、国际专家、学生代表、校友、社区成员等多元主体参与大学治理,使大学治理从封闭治理转变为开放治理,从单一治理转变为综合治理,从校内治理延伸到全球治理。通过强化多元主体的深度参与和国际化视野,构建“本土与全球协同、校内与校外联动”的治理新格局,进一步形成“利益相关者共同治理”的生态。在国际化治理方面,第四代大学设立“国际顾问委员会”,邀请全球顶尖学者、产业领袖、政策制定者等担任顾问,为学校的国际化发展提供战略建议。
第四代大学重视全球校区建设,在不同国家和地区设立研究中心、教学点等分支机构,开展跨国教学与科研合作。校区之间实现课程互认、学分互通,学生可在不同校区之间自由流动学习,以培养全球视野与跨文化协作能力。国际联盟是第四代大学全球治理的重要载体,高校通过加入或发起国际大学联盟,与全球顶尖高校开展深度合作。在线协作网络的建设可进一步拓展全球治理的边界,通过搭建跨国在线教学平台、科研协作平台等,实现全球师生的实时互动与资源共享。概言之,第四代大学通过建立全球校区、国际联盟、在线协作网络等方式,突破地理空间限制,打造无国界、流动化的学术共同体,优化发展生态,实现资源的全球优化配置与协同创新。
(七)绿色基因
绿色可持续发展绝非第四代大学的“附加功能”,而是深度内嵌于办学理念、校园运营、课程体系、科研方向的核心基因和渗透在大学肌理的DNA。第四代大学通过构建“校园示范、课程浸润、科研突破、社会辐射”四位一体的可持续发展生态,为全球高等教育绿色转型提供实践范式。
在校园建设层面,第四代大学将校园本身打造为绿色可持续的“活体实验室”,以“碳中和”“零废物”为核心目标,推动能源、建筑、交通、后勤等全链条绿色化改造,让学生在日常校园生活中直观感受可持续发展的实践路径,实现环境教育的隐性浸润。加州大学系统作为全球高等教育绿色转型的标杆,通过大规模铺设太阳能电池板、建设地热供暖系统、推广电动通勤车、实施垃圾分类回收等措施,到2025年底将全面实现校园碳中和。
课程体系的“全面绿化”是第四代大学绿色理念传播的核心载体,它打破“环境教育仅属于环境科学专业”的传统认知,将环境素养与可持续发展意识融入所有学科的人才培养全过程,通过跨学科教学让学生理解可持续发展的复杂性与系统性。所有学生无论其专业背景,都必须修读若干门与可持续发展相关的课程,课程内容涵盖环境科学、社会公平、政策制定等多个维度。全面绿化的课程体系使可持续发展从专业知识转变为自觉素养,确保每一位毕业生都具备应对环境挑战的意识与能力。
科研领域的“绿色聚焦”,则通过跨学科合作攻关,聚焦气候变化、新能源开发、循环利用、生态保护等关键领域,产出兼具学术价值与实践应用的创新成果,为全球绿色转型提供尖端科技支撑。在此基础上,第四代大学通过开放共享、协同合作,将绿色理念与技术方案向社区、区域乃至全球推广,发挥“示范引领、资源输出、网络构建”的辐射效应。这种“校园—社区—区域—全球”的辐射链条,使第四代大学成为绿色生活的倡导者、绿色发展理念的传播者、绿色技术的供给者和绿色生态的构建者。
(八)深度全球化与在地国际化
理念升维是第四代大学全球化的前提,其核心理念是通过全球资源整合、跨文化协同创新、在地国际化,构建“本土与国际互融互促、输入与输出双向循环”的全球化新形态,提升高等教育的全球竞争力与人类命运共同体构建能力。
第四代大学打破传统全球化“重形式轻内涵、重引进轻输出”的局限,聚焦师资、课程、科研、文化等核心资源的双向流动,力求实现从传统的“学生交换、单向借鉴”到“资源环流、双向融合”,从“被动融入全球体系”到“主动构建全球网络”的转变。一方面,积极引进国际优质资源,如聘请海外顶尖师资、引进国际前沿课程、开展跨国科研合作,提升本土教育质量与科研水平;另一方面,推动本土优质资源走向世界,如输出特色学科课程、分享教育创新经验、开展国际援助项目,提升国际话语权与影响力。这种双向循环的全球化,使第四代大学成为全球知识网络的重要枢纽,促进了全球高等教育的均衡发展与协同进步。
课程重构是第四代大学全球化的题中之义。通过将全球议题、跨文化视角融入课程体系,培养学生的全球素养与跨文化协作能力。第四代大学普遍开设“全球议题核心课程”,将气候变化、公共卫生治理、全球经济不平等、人权保护等全球性问题纳入课程内容,引导学生从全球视角思考问题。同时,第四代大学推动课程的国际化认证,使本土课程获得国际认可,方便学生在全球范围内流动学习。
在地国际化和无边界校园是第四代大学全球化的重要支撑。通过融合“在地国际化”与“无边界校园”理念,构建多元化、灵活化的全球化教育模式,让学生无需出国即可享受国际优质教育资源,提升全球素养。其中,“在地国际化”强调在本土校园内营造国际化的教育环境,通过引进国际师资、招收国际学生、开展跨文化活动等方式,让学生在本土就能体验跨文化学习与生活;“无边界校园”则通过在线教育技术、跨国协作平台等,打破地理空间的限制,实现全球教育资源的无缝对接。“在地国际化+无边界校园”模式,不仅降低了学生参与全球化教育的成本,扩大了全球化教育的覆盖面,还使更多学生能够受益于国际优质教育资源。
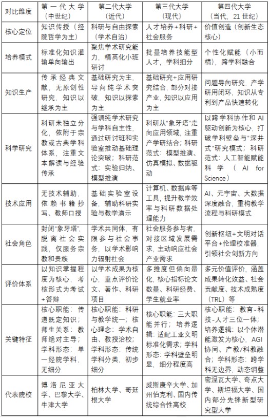
表:第一、二、三代大学与第四代大学对照表

三、迈向第四代大学的现实路径与关键挑战
第四代大学的构想恢宏而前瞻,但其实现并非一蹴而就。它要求大学进行一 场深刻的“基因级”革命,这既需要顶层设计的战略魄力,也需要基层创新的涓流汇海。从传统的相对稳固的第三代大学,迈向动态的开放的第四代大学,是一个充满复杂性、长期性和不确定性的系统性工程。以下将分别从现实路径与关键挑战两个维度,对这场转型进行深入分析。
(一)现实路径
(1)理念先导与文化重塑
任何深刻的组织变革都必须始于思想的变革。第四代大学建设,首先是一场发生在观念层面的革命。在顶层共识与战略锚定上,大学决策层,尤其是校长及其管理团队,必须首先对第四代大学的必然性与核心内涵形成高度共识。这不是停留在口号上的理念,而应成为学校长期发展规划的核心战略与灵魂,需要将“塑造未来”“价值创造”“可持续发展”等核心理念,具体转化为学校的愿景、使命和价值观宣言,并将其贯穿于所有规章制度和资源配置之中。在全员启蒙与共识构建上,转型的成功离不开广大教职工(学者、行政人员)和学生的理解、支持与参与。需要通过举办高水平的工作坊、系列讲座和战略研讨会,邀请国内外思想家、未来学家、科技领袖进行交流,在全校范围内掀起关于“大学未来”的大讨论。其目的在于,打破长期存在于学术界的学科本位主义和路径依赖,让“跨界融合”“服务人类”“终身学习”等成为校园的新共识,为后续的硬性改革扫清思想障碍。在叙事变革与品牌重塑上,大学需主动向外界(包括校友、用人单位、政府、公众)讲述第四代大学的新故事。将学校的品牌形象从“顶尖学者的堡垒”“优秀毕业生的摇篮”,升维为“社会创新的引擎”“未来解决方案的策源地”。这不仅能吸引志同道合的资源,也能倒逼内部改革的深化。
(2)数字基座与平台建设
第四代大学是一个高度依赖数据的智慧生态系统,其运行离不开一个强大、统一、智能的数字基座。首先,构建一体化智能平台必须打破现有各部门、各业务系统(如教务、科研、学工、后勤)形成的“数据孤岛”,投入资源构建一个集成的“大学数字中枢”。这个平台应融合学习管理、科研协作、行政办公、社区服务等功能,并具备强大的数据中台和能力中台,能够对全流程、全周期的数据进行采集、分析和智能反馈。其次,AGI与沉浸式技术深度集成。在此平台上,重点部署和开发AGI驱动的个性化学习引擎、虚拟仿真实验室、科研大数据分析工具等。例如,AGI引擎不仅能推荐学习资源,更能基于对学生认知模式和情感状态的感知,动态调整教学策略;VR/AR实验室则要能模拟从分子手术到城市规划的各类高风险、高成本实践场景,实现“所见即所得”的沉浸式学习与科研。第三,保障数字基座的开放性与安全性。该平台在技术上应是模块化、接口开放的,允许校内各创新单元(如跨学科中心)根据需求快速调用平台能力,开发新的应用。同时,必须建立最高标准的数据安全和隐私保护体系,明确数据所有权、使用权和收益权,这是赢得师生信任、确保技术向善的前提。
(3)破除转型的制度性障碍
先进的理念和技术若没有与之匹配的体制机制,终将寸步难行。这是转型中最具挑战性的“深水区”改革。要重构教师评价与激励体系,改革“唯论文、唯帽子、唯职称”的量化评价体系,建立以“价值创造”为核心的多元评价机制。大幅提升对跨学科合作、教学创新(如开发AGI课程、虚拟仿真项目)、成果转化、社会服务(如参与公共政策制定、领导社会企业)的奖励权重。试行“代表性成果”评价、同行评议与市场评议相结合等更富弹性的方式。要创建“跨学科创新特区”,在传统的学院体系之外,设立若干具有高度自主权的“跨学科卓越中心”或“研究院”,如“未来城市研究院”“数字人文中心”“行星健康研究所”。赋予这些特区在人才引进、经费使用、招生培养、考核评价上的特殊政策,允许其围绕重大议题动态组建团队,形成“政策洼地”和“创新高地”,以此倒逼整个组织的结构性变革。要改革资源分配模式,推动资源配置从“基于历史”转向“面向未来”。设立专门的战略发展基金,以竞争性项目的方式,重点支持那些体现第四代大学特征的创新举措。鼓励院系和教师通过解决实际问题、创造社会价值来吸引外部资源,形成“使命驱动”的资源筹措与使用新模式。
(4)改革课程教学与认证体系
教育的范式革命最终要落在课堂上、落在对学习成果的认可上。一是推行“项目式学习”为核心的课程重构。大幅降低传统 lecture 和必修课的比例,将基于真实世界问题的“项目式学习”作为主流教学模式。学生一入学就可能进入一个为期数年、跨学科的“大挑战”项目组(如设计一个碳中和社区、开发一个普惠医疗方案),在解决复杂问题的过程中,自主地、有针对性地学习所需的知识模块。二是建立“学分银行”与微认证体系。构建校级“学分银行”系统,不仅认可校内的课程学习,也通过科学评估,认可学生在MOOC平台、企业实践、自主研究甚至重要志愿活动中获得的能力与成果。大力发展“微证书”“纳米学位”等细粒度认证,与传统学位证书共同构成一份全面、动态的“数字能力履历”,使其更能精准地反映个体在快速变化的劳动力市场中的真实价值。三是赋能教师成为“学习设计师”。教师角色从“知识的讲授者”转变为“学习体验的设计者”“项目的引导者”和“AGI工具的协同教练”。需要为教师提供系统的教学发展支持,帮助他们掌握设计跨学科项目、运用智能教育技术、进行过程性评价的新技能。
(5)构建战略创新生态系统
第四代大学必须拆除围墙,深度融入更广阔的社会创新网络。一方面,深化“政产学研用金”融合。超越简单的技术转让和合作项目,与政府、领军企业、金融机构、社区建立“使命导向”的创新共同体。共同设立联合实验室、共同定义研发议程、共同投资前沿科技初创公司、共同培育新兴产业。大学在其中扮演“可信赖的节点”和“创新组织者”的角色。另一方面,打造全球创新网络节点。积极加入或发起国际大学联盟、全球研究网络。通过建立海外校区、联合学位项目、线上国际实验室等方式,使本校师生能无缝接入全球最前沿的知识流、人才流和创新流。同时,将本土的优秀实践和智慧,如中国的绿色发展经验,通过此网络向全球输出。此外,营造校园内部创新生态。在校内大力鼓励创新创业创造,不仅指创办科技公司,更包括用创业的精神和方法去解决教育、医疗、贫困等社会系统性问题。提供从创意孵化、概念验证、原型制作到市场推广的全链条支持,将校园本身变成一个充满活力的“创新街区”。
(二)关键挑战
迈向第四代大学的路径图是一个集理念革新、技术筑基、制度破冰、教学重构与生态开放于一体的系统工程,面临从文化心理、伦理底线、社会正义、制度适配到权力结构等诸多挑战,且层层深入,错综复杂。在描绘宏伟蓝图的同时,必须清醒地认识到迈向第四代大学道路上的严峻挑战。
(1)传统学术文化的惯性阻力
大学的千年传统形成了强大的文化惯性,这是转型中最难撼动的力量和最顽固的“软性”壁垒。一是学科本位主义的桎梏。根深蒂固的学科边界和院系“部落文化”,使得跨学科合作在资源分配、成果归属、职称晋升等方面处处受阻。许多学者对自身学科认同的忠诚度远高于对机构整体使命的认同。二是评价体系的路径依赖。尽管旧体系的弊端众所周知,但在学术劳动力市场上,顶级期刊论文、国家级项目等依然是衡量学者价值的“硬通货”。转向关注社会影响、教学创新等“软性”指标,短期内难以建立公信力,可能导致学术精英的流失或抵触。三是对技术变革的焦虑与抵触。部分人文社科领域的学者可能对AGI的深度介入抱有深刻的怀疑甚至恐惧,认为这会侵蚀教育的育人本质和人文学科的价值。如何实现科技与人文的创造性融合而非对立,是一个核心议题。
(2)技术赋能下的伦理困境
随着大学日益“数据化”和“智能化”,一系列尖锐的伦理问题浮出水面。首当其冲的是学术自由与监控的边界问题:利用学习分析追踪学生行为,是否构成了对个人隐私的侵犯和思想的隐形规训?AGI在科研中从“助手”变为“伙伴”,如何界定其贡献,如何防止学术不端?如此等等不一而足;其次,算法偏见与教育公平。用于个性化推荐的算法如果训练数据本身存在偏见,可能会固化甚至加剧教育中的不平等,例如系统性地区分并导向不同性别、种族或社会经济背景的学生。此外,数据主权与知识产权问题不容小觑,比如,在全校统一平台下产生的海量数据,其所有权属于学生、教师、项目组还是大学?基于这些数据产生的创新成果,其知识产权又应如何界定和分配?
(3)普惠性面临考验
第四代大学的高度技术依赖,可能无意中筑起新的壁垒。一是校际鸿沟。顶尖大学凭借雄厚财力可以快速建设数字基座,而资源匮乏的地方院校可能望尘莫及,这可能导致高等教育质量的“马太效应”急剧放大,加剧国内乃至全球的教育不平等。二是群体鸿沟。来自贫困家庭、农村地区的学生可能在接触先进数字设备和高速网络方面处于劣势。对于残障学生而言,并非所有智能教育应用都考虑了无障碍设计。三是数字素养的差异。即使提供了相同的技术工具,师生在数字素养上的巨大差异也会导致使用效果的云泥之别,形成新的“数字应用鸿沟”。
(4)质量保障与认证体系滞后
现有的高等教育质量评估体系与第四代大学的愿景严重脱节。一是评价指标错位,主流大学排名和学科评估所依赖的指标(如论文数、引用率、师生比)难以有效衡量大学在推动可持续发展、促进社会创新、培养学生复杂问题解决能力等方面的真实贡献。二是认证机构不适应,官方和专业的认证机构其标准往往基于传统的学科目录、学分学时和师资结构,对于微证书、跨学科学位、在线与线下混合的学习成果,缺乏成熟的认证框架,这使得大学的改革探索可能面临“不被承认”的风险。三是社会认可度不明朗。即使大学颁发了微证书,劳动力市场的雇主、社会公众是否认可其价值,仍需一个漫长的市场教育过程。
(5)权力与资源再分配
从科层制转向网络化生态系统,本质上是权力和资源的重新洗牌,必然触及深层次的利益格局。扁平化、分布式治理意味着传统行政管理部门的权力被下放和分散,这会引发巨大的阻力和不适应。跨学科中心的崛起会削弱传统学院和学系的权力,在资源争夺中产生新的矛盾。让产业领袖、学生代表甚至国际专家参与治理,会挑战教授治校的传统范式。变革需要强有力的领导核心来推动,但同时又要避免“一言堂”式的粗暴决策。如何在破旧立新中保持组织的稳定与团结,平衡好改革、发展与稳定的关系,是对大学领导者政治智慧和变革管理能力的终极考验。这要求我们的大学领导者、政策制定者和全体高等教育工作者,既要有仰望星空的远见与理想,也要有脚踏实地的耐心与智慧,更要有直面深层矛盾的勇气与担当。
四、总结与展望
第四代大学是高等教育适应全球变局与时代需求的必然产物,其八大核心特征重构了大学的使命定位、发展模式与治理形态,标志着高等教育进入“价值创造”与“未来塑造”的新阶段。从传统大学迈向第四代大学,并非简单的模式叠加,而是一场涉及使命、范式、技术、治理的系统性变革。通过使命重构、教育转型、跨学科融合、技术赋能、治理改革、绿色实践、终身学习生态构建与全球化资源整合的多元路径,高校能够逐步实现向第四代大学的转型。
同时,转型过程中面临的路径依赖、技术伦理、资源压力、评价改革、协同障碍等挑战,需要政府、高校、企业、社会等多方协同应对。政府应完善政策支持与制度保障,高校需强化改革勇气与创新智慧,企业应积极参与产教融合,社会应树立终身学习理念。唯有如此,第四代大学才能真正发挥创新枢纽、文明引擎、伦理校准器的核心作用,为全球可持续发展与人类文明进步提供坚实支撑。
第四代大学的构想,是对“数字文明时代大学何为”这一时代之问的系统性回应。它描绘了一幅从封闭的“知识堡垒”迈向开放的“创新生态”,从“适应社会”到“引领未来”的宏伟蓝图。这场变革并非一蹴而就,而是一个漫长且充满张力的演进过程。未来,高等教育格局将呈现更加多元的图景:既有专注于前沿探索的“精锐研究所”,也有深度嵌入区域的“创新引擎”,还有面向全球提供学习服务的“教育平台”。但无论形态如何,其成功的终极标志,在于能否最大限度地激发每个学习者的潜能,能否为人类应对复杂挑战提供原创性思想与有效方案,能否在促进社会进步与人类文明永续发展中扮演不可替代的角色。
未来,随着科技革命的深入推进与全球挑战的日益复杂,第四代大学将持续进化完善,但其“塑造未来、价值创造、以人为本、可持续发展”的核心本质将长期保持。高等教育工作者需以前瞻性视野与系统性思维,主动拥抱变革,破解转型难题,推动第四代大学建设取得实质性进展,为建设教育强国、实现人类共同发展作出更大贡献。

![]()
排版、校对:嘉旭
审核:嘉禾
文章来源于“新华网”(侵删)
相关文章链接:
· 大学教育系列 | “南开之父”张伯苓先生:教育“在造就完全的人格”
· 大学教育系列 | 哈佛大学校长:大学教育应该能够让学生具有做出判断和认清事实的能力
· 大学教育系列 | 中国高校100年:巨变、求生、浪潮、重启
· 大学教育系列 | 复旦大学创始人马相伯先生:若世间无炬火,我便是炬火
· 大学教育系列 | 他文凭低,不爱讲话,却成了中国最高学府清华的校长